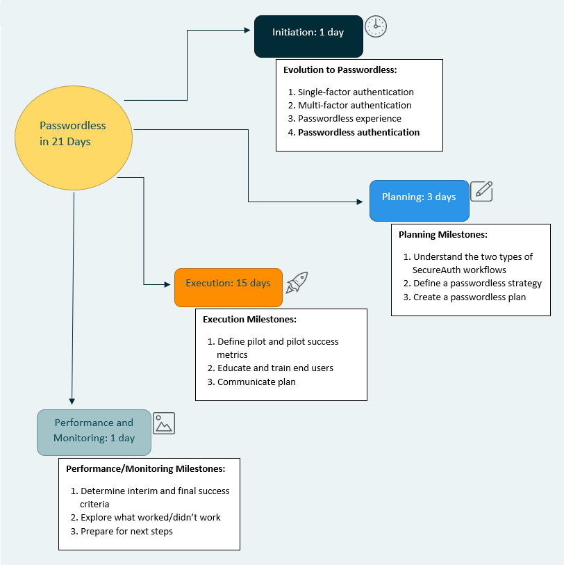
Passwordless in 21 days
Whether your organization is starting out with identity security or grappling with strengthening your security posture, the need to achieve zero trust puts you on a trust journey.
Zero trust occurs when users both inside and outside of your organization's network are authenticated within your security framework, which is the goal of your trust journey.
SecureAuth passwordless authentication moves you toward zero trust. Is it really possible to go passwordless in 21 days? Here's how.
![]() |
Get all the details; watch this informative Passwordless in 21 Days video.
